Упр.207 Задачи повышенной сложности ГДЗ Колмогоров 10-11 класс (Алгебра)
Решение #1

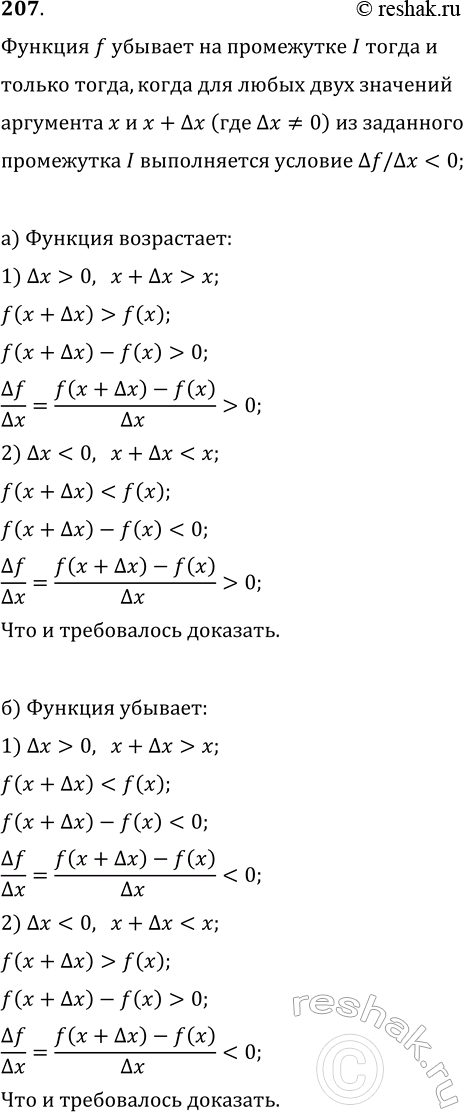
Рассмотрим вариант решения задания из учебника Колмогоров, Абрамов, Дудницын 10 класс, Просвещение:
207. а) Докажите признак возрастания функции: функция f возрастает на промежутке I тогда и только тогда, когда для любых двух значений аргумента x и x+?x (где ?x?0) из промежутка I выполняется условие ?f/?x > 0.
б) Сформулируйте и докажите аналогичный признак убывания функции на промежутке I.
Популярные решебники 10 класс Все решебники
*размещая тексты в комментариях ниже, вы автоматически соглашаетесь с пользовательским соглашением