Упр.178 Задачи повышенной сложности ГДЗ Колмогоров 10-11 класс (Алгебра)
Решение #1

Рассмотрим вариант решения задания из учебника Колмогоров, Абрамов, Дудницын 10 класс, Просвещение:
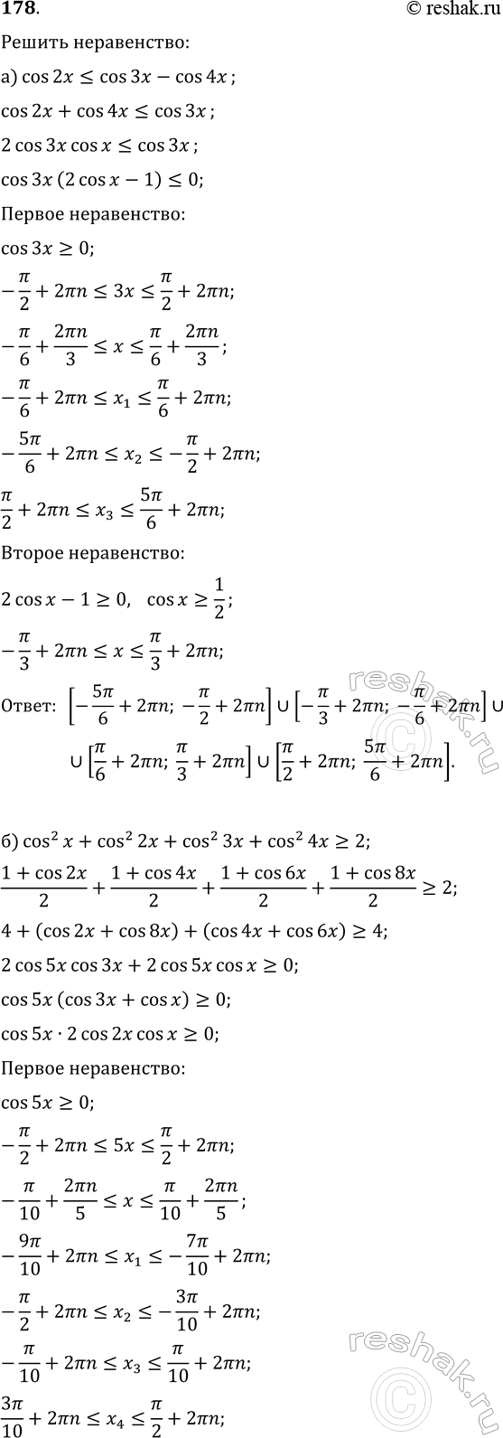
178. Решите неравенства:
а) cos(2x)?cos(3x)-cos(4x);
б) cos^2(x)+cos^2(2x)+cos^2(3x)+cos^2(4x)?2;
в) sin(2x)+2sin(x) > 0;
г) (1+cos(2x))(tg(x)-v3) > 0.
Популярные решебники 10 класс Все решебники
*размещая тексты в комментариях ниже, вы автоматически соглашаетесь с пользовательским соглашением