Упр.163 Задачи повышенной сложности ГДЗ Колмогоров 10-11 класс (Алгебра)
Решение #1

Рассмотрим вариант решения задания из учебника Колмогоров, Абрамов, Дудницын 10 класс, Просвещение:
163. Решите уравнения:
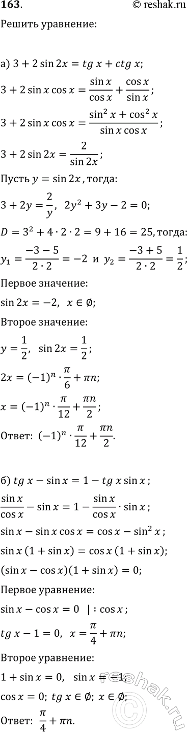
а) 3+2sin(2x)=tg(x)+ctg(x);
б) tg(x)-sin(x)=1-tg(x)sin(x);
в) sin^2(x)+sin^2(2x)=sin^2(3x);
г) v(6sin(x))-2cos(x)=0.
Популярные решебники 10 класс Все решебники
*размещая тексты в комментариях ниже, вы автоматически соглашаетесь с пользовательским соглашением