Упр.144 Задачи повышенной сложности ГДЗ Колмогоров 10-11 класс (Алгебра)
Решение #1

Рассмотрим вариант решения задания из учебника Колмогоров, Абрамов, Дудницын 10 класс, Просвещение:
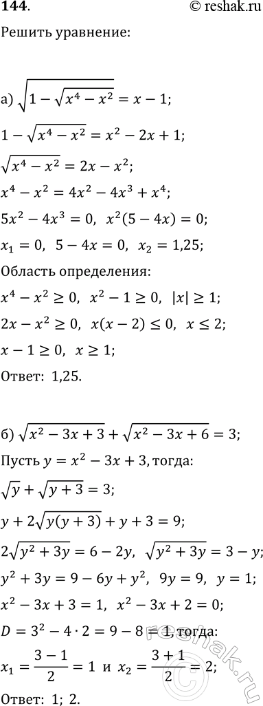
144. Решите уравнения:
а) v(1-v(x^4-x^2))=x-1; б) v(x^2-4x+3)+v(x^2-3x+6)=3;
в) v(1+xv(x^2-24))=x-1; г) ((x+1)/(x-1))^(1/4)+((x-1)/(x+1))^1/4=4 1/4.
Популярные решебники 10 класс Все решебники
*размещая тексты в комментариях ниже, вы автоматически соглашаетесь с пользовательским соглашением