Упр.14 Задачи повышенной сложности ГДЗ Колмогоров 10-11 класс (Алгебра)
Решение #1

Рассмотрим вариант решения задания из учебника Колмогоров, Абрамов, Дудницын 10 класс, Просвещение:
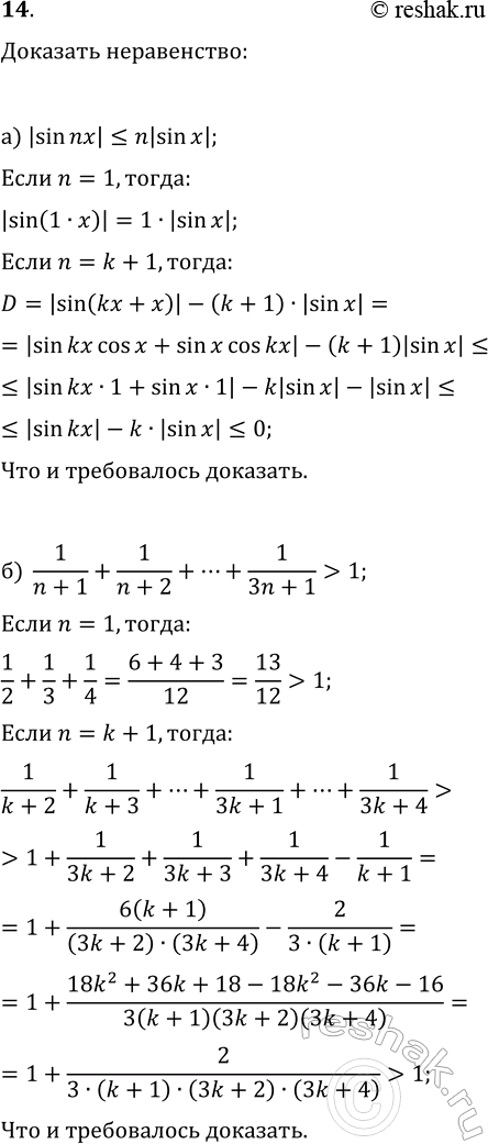
14. Докажите методом математической индукции неравенство (n?N):
а) |sin(nx)|?n|sin(x)|; б) 1/(n+1)+1/(n+2)+...+1/(3n+1) > 1;
в) (1+h)^n > 1+nh для любого натурального n?2, h > -1 и h?0 (неравенство Бернулли);
г) (1+h)^n > 1+nh+(n(n-1)/2)h^2 для любого натурального n?3 и h > 0.
Популярные решебники 10 класс Все решебники
*размещая тексты в комментариях ниже, вы автоматически соглашаетесь с пользовательским соглашением