Упр.131 Задачи повышенной сложности ГДЗ Колмогоров 10-11 класс (Алгебра)
Решение #1

Рассмотрим вариант решения задания из учебника Колмогоров, Абрамов, Дудницын 10 класс, Просвещение:
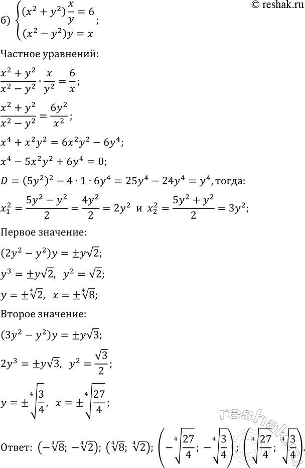
131. Решите системы уравнений:
а) {x^2-y^2=3, x^2+xy+y^2=7};
б) {(x^2+y^2)x/y=6, (x^2-y^2)y=x}.
Популярные решебники 10 класс Все решебники
*размещая тексты в комментариях ниже, вы автоматически соглашаетесь с пользовательским соглашением