Упр.120 Задачи повышенной сложности ГДЗ Колмогоров 10-11 класс (Алгебра)
Решение #1

Рассмотрим вариант решения задания из учебника Колмогоров, Абрамов, Дудницын 10 класс, Просвещение:
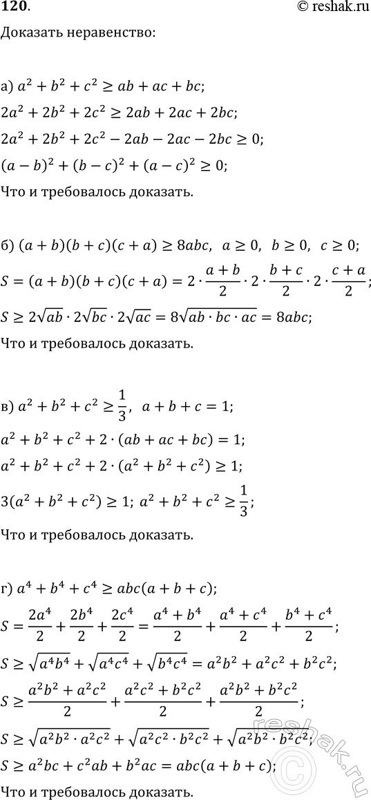
120. Докажите неравенства:
а) a^2+b^2+c^2?ab+ac+bc;
б) (a+b)(b+c)(c+a)?8abc (a?0, b?0, c?0);
в) если a+b+c=1, то a^2+b^2+c^2?1/3;
г) a^4+b^4+c^4?abc(a+b+c).
Популярные решебники 10 класс Все решебники
*размещая тексты в комментариях ниже, вы автоматически соглашаетесь с пользовательским соглашением