Упр.119 Задачи повышенной сложности ГДЗ Колмогоров 10-11 класс (Алгебра)
Решение #1

Рассмотрим вариант решения задания из учебника Колмогоров, Абрамов, Дудницын 10 класс, Просвещение:
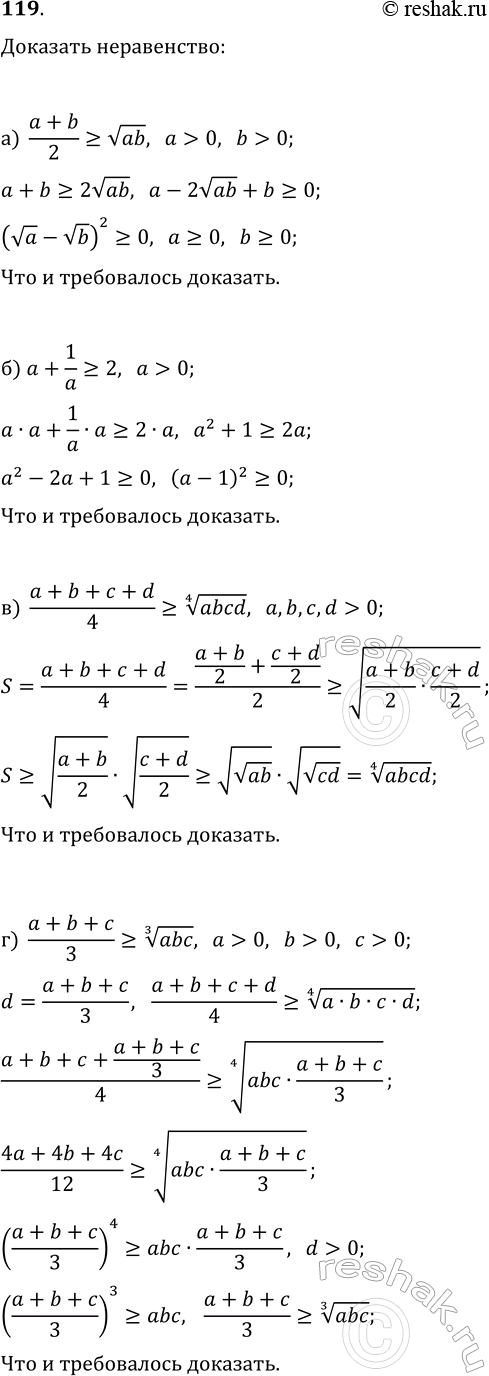
119. Докажите неравенство:
а) (a+b)/2?v(ab) (a > 0, b > 0); б) a+1/a?2 (a > 0);
в) (a+b+c+d)/4?(abcd)^(1/4) (a, b, c, d — положительные числа);
г) (a+b+c)/3?(abc)^(1/3) (a > 0), b > 0, c > 0).
Популярные решебники 10 класс Все решебники
*размещая тексты в комментариях ниже, вы автоматически соглашаетесь с пользовательским соглашением