Упр.114 Задачи повышенной сложности ГДЗ Колмогоров 10-11 класс (Алгебра)
Решение #1

Рассмотрим вариант решения задания из учебника Колмогоров, Абрамов, Дудницын 10 класс, Просвещение:
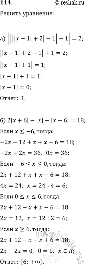
114. Решите уравнения:
а)
|x-1|+2|-1|+1|=2;
б) 2|x+6|-|x|-|x-6|=18;
в) |2x-3|=|x^2-2x-6|;
г) |x+1|-|x|+3|x-1|-2|x-2|=x+2.
Популярные решебники 10 класс Все решебники
*размещая тексты в комментариях ниже, вы автоматически соглашаетесь с пользовательским соглашением