Упр.3 Глава 3 Вопросы и задачи на повторение ГДЗ Колмогоров 10-11 класс (Алгебра)
Решение #1

Рассмотрим вариант решения задания из учебника Колмогоров, Абрамов, Дудницын 10 класс, Просвещение:
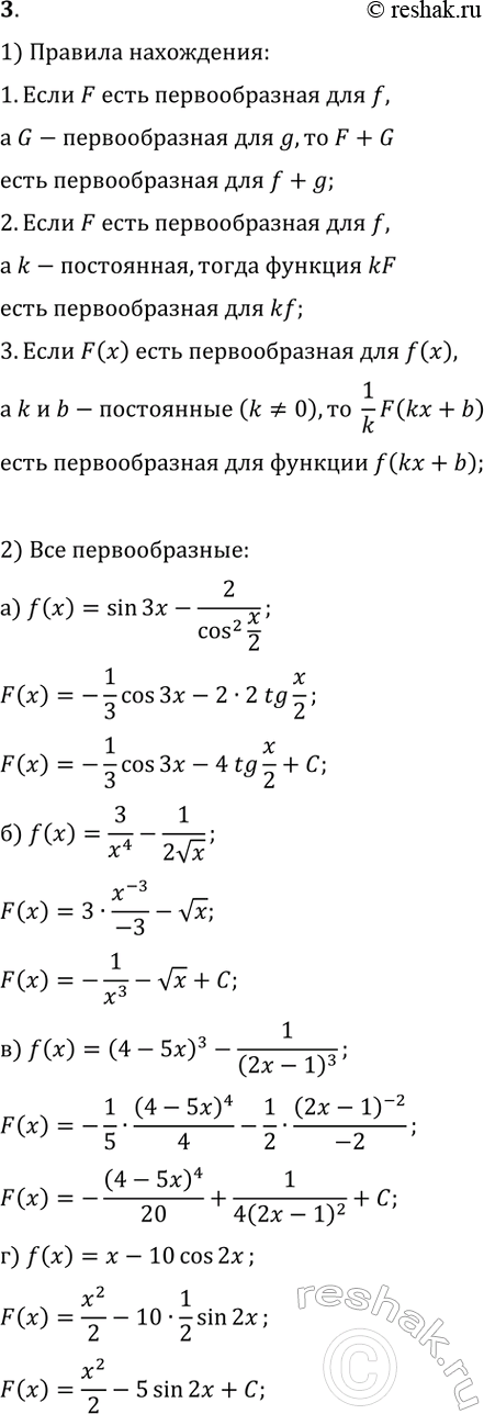
3. 1) Сформулируйте три правила нахождения первообразных.
2) Найдите общий вид первообразных для функции:
а) f(x)=sin(3x)-2/cos^2(x/2); б) f(x)=3/x^4-1/(2vx);
в) f(x)=(4-5x)^3-1/(2x-1)^3; г) f(x)=x-10 cos(2x).
3) Для функции f найдите первообразную, график которой проходит через точку M:
а) f(x)=(2-3x)^2, M(1; 2); б) f(x)=sin(2x), M(?/4; -2);
в) f(x)=v2cos(x), M(?/4; 2); г) f(x)=-1/v(x+1), M(0; 3).
Популярные решебники 10 класс Все решебники
*размещая тексты в комментариях ниже, вы автоматически соглашаетесь с пользовательским соглашением