Упр.2 Глава 3 Вопросы и задачи на повторение ГДЗ Колмогоров 10-11 класс (Алгебра)
Решение #1

Рассмотрим вариант решения задания из учебника Колмогоров, Абрамов, Дудницын 10 класс, Просвещение:
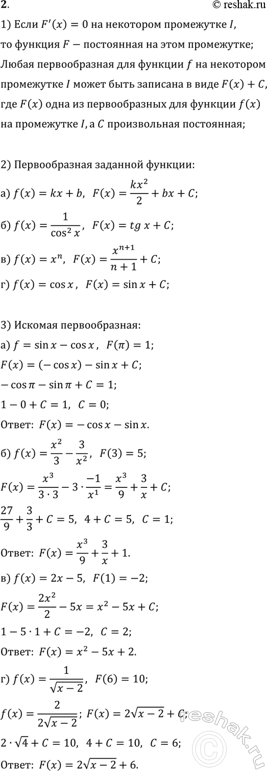
2. 1) Сформулируйте признак постоянства функции на заданном промежутке. Сформулируйте основное свойство первообразной.
2) Запишите общий вид первообразных для функции:
a) f(x)=kx+b (k и b — постоянные); б) f(x)=1/cos^2(x);
в) f(x)=x^n (n — целое число, n?-1); г) f(x)=cos(x).
3) Для функции f найдите первообразную F, принимающую заданное значение в данной точке:
а) f(x)=sin(x)-cos(x), F(?)=1;
б) f(x)=x^2/3-3/x^2, F(3)=5;
в) f(x)=2x-5, F(1)=-2;
г) f(x)=1/v(x-2), F(6)=10.
Популярные решебники 10 класс Все решебники
*размещая тексты в комментариях ниже, вы автоматически соглашаетесь с пользовательским соглашением