Упр.1 Глава 3 Вопросы и задачи на повторение ГДЗ Колмогоров 10-11 класс (Алгебра)
Решение #1

Рассмотрим вариант решения задания из учебника Колмогоров, Абрамов, Дудницын 10 класс, Просвещение:
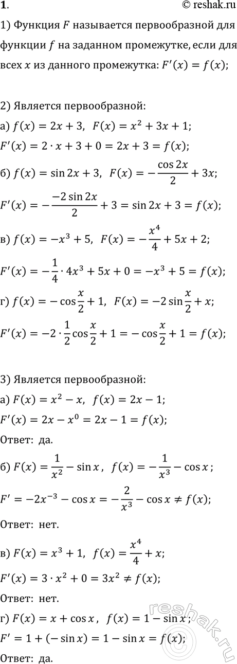
1. 1) Сформулируйте определение первообразной.
2) Докажите, что функция F является первообразной для функции f на R:
а) f(x)=2x+3, F(x)=x^2+3x+1;
б) f(x)=sin(2x)+3, F(x)=-cos(2x)/2+3x;
в) f(x)=-x^3+5, F(x)=-x^4/4+5x+2;
г) f(x)=-cos(x/2)+1, F(x)=-2sin(x/2)+x.
3) Является ли функция F первообразной для функции f на заданном промежутке:
а) F(x)=x^2-x, f(x)=2x-1 на R;
б) F(x)=1/x^2-sin(x), f(x)-1/x^3-cos(x) на R;
в) F(x)=x^3+1, f(x)=x^4/4+x на R;
г) F(x)=x+cos(x), f(x)=1-sin(x) на R?
Популярные решебники 10 класс Все решебники
*размещая тексты в комментариях ниже, вы автоматически соглашаетесь с пользовательским соглашением