Упр.8 Глава 2 Вопросы и задачи на повторение ГДЗ Колмогоров 10-11 класс (Алгебра)
Решение #1

Рассмотрим вариант решения задания из учебника Колмогоров, Абрамов, Дудницын 10 класс, Просвещение:
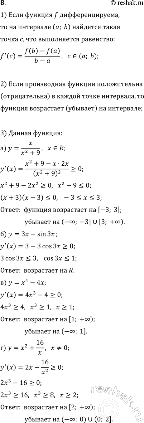
8. 1) Запишите формулу Лагранжа.
2) Сформулируйте признак возрастания (признак убывания) функции.
3) Исследуйте на возрастание и убывание функцию:
а) y=x/(x^2+9); б) y=3x-sin(3x);
в) y=x^4-4x; г) y=x^2+16/x.
Популярные решебники 10 класс Все решебники
*размещая тексты в комментариях ниже, вы автоматически соглашаетесь с пользовательским соглашением