Упр.5 Глава 1 Вопросы и задачи на повторение ГДЗ Колмогоров 10-11 класс (Алгебра)
Решение #1

Рассмотрим вариант решения задания из учебника Колмогоров, Абрамов, Дудницын 10 класс, Просвещение:
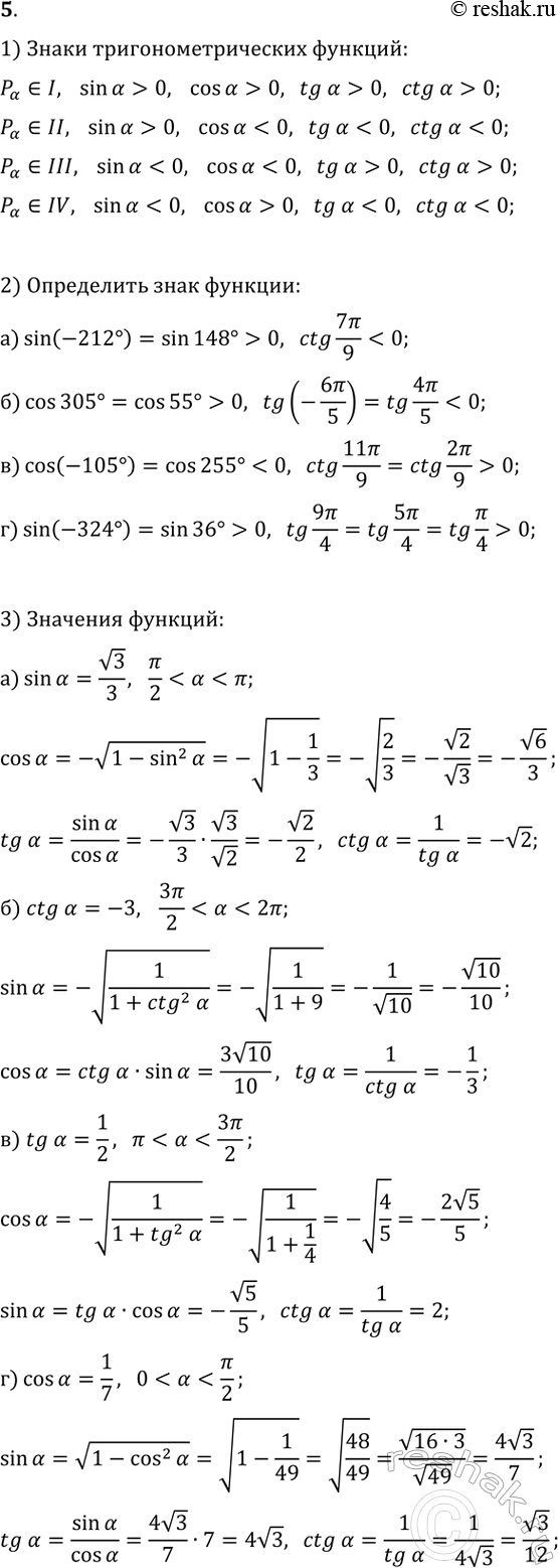
5. 1) Как зависят знаки sin(?), cos(?), tg(?), ctg(?) от того, в какой координатной четверти лежит точка P_?? Назовите эти знаки.
2) Определите знак:
а) sin(-212°) и ctg(7?/9); б) cos(305°) и tg(-6?/5);
в) cos(-105°) и ctg(11?/9); г) sin(-324°) и tg(9?/4).
3) По данному значению одной из тригонометрических функций и промежутку, которому принадлежит ?, найдите значения остальных трех основных тригонометрических функций:
а) sin(?)=v3/3, ?/2 < ? < ?; б) ctg(?)=-3, 3?/2 < ? < 2?;
в) tg(?)=1/2, ? < ? < 3?/2; г) cos(?)=1/7, 0 < ? < ?/2.
Популярные решебники 10 класс Все решебники
*размещая тексты в комментариях ниже, вы автоматически соглашаетесь с пользовательским соглашением