Упр.22 Глава 1 Вопросы и задачи на повторение ГДЗ Колмогоров 10-11 класс (Алгебра)
Решение #1

Рассмотрим вариант решения задания из учебника Колмогоров, Абрамов, Дудницын 10 класс, Просвещение:
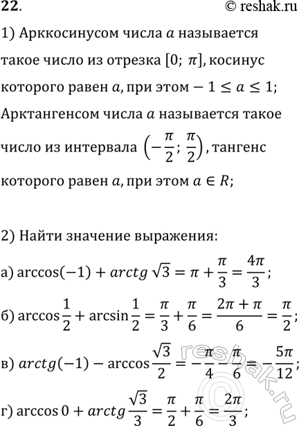
22. 1) Сформулируйте определения арккосинуса и арктангенса числа. Для каких чисел они определены?
2) Найдите значение выражения:
а) arccos(-1)+arctg(v3); б) arccos(1/2)+arcsin(1/2);
в) artctg(-1)-arccos(v3/2); г) arccos(0)+arctg(v3/3).
Популярные решебники 10 класс Все решебники
*размещая тексты в комментариях ниже, вы автоматически соглашаетесь с пользовательским соглашением