Упр.21 Глава 1 Вопросы и задачи на повторение ГДЗ Колмогоров 10-11 класс (Алгебра)
Решение #1

Рассмотрим вариант решения задания из учебника Колмогоров, Абрамов, Дудницын 10 класс, Просвещение:
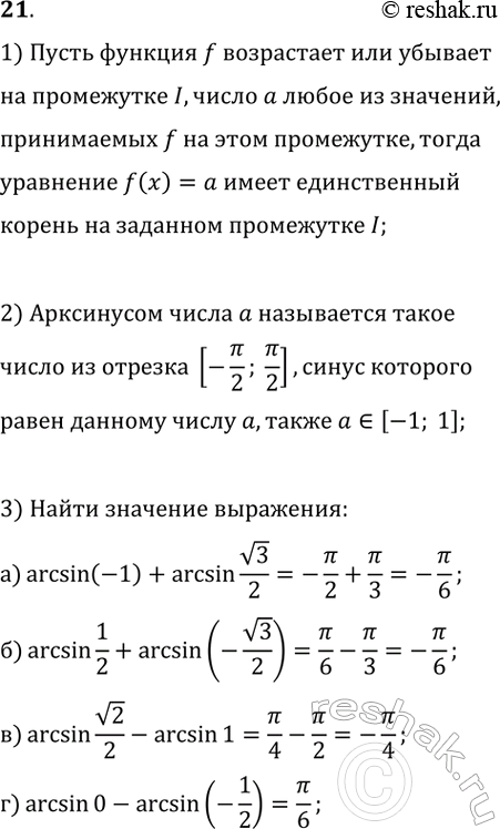
21. 1) Сформулируйте теорему о корне.
2) Сформулируйте определение арксинуса числа. Для каких чисел определен арксинус?
3) Найдите значение выражения:
а) arcsin(-1)+arcsin(v3/2); б) arcsin(1/2)+arcsin(-v3/2);
в) arcsin(v2/2)-arcsin(1); г) arcsin(0)-arcsin(-1/2).
Популярные решебники 10 класс Все решебники
*размещая тексты в комментариях ниже, вы автоматически соглашаетесь с пользовательским соглашением