Упр.1 Глава 1 Вопросы и задачи на повторение ГДЗ Колмогоров 10-11 класс (Алгебра)
Решение #1

Рассмотрим вариант решения задания из учебника Колмогоров, Абрамов, Дудницын 10 класс, Просвещение:
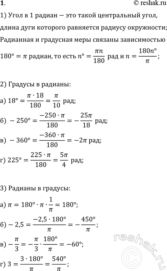
1. 1) Что такое угол в 1 радиан? Запишите формулы, связывающие радианную и градусную меры угла.
2) Выразите в радианной мере величину угла:
а) 18°; б) -250°; в) -360°; г) 225°.
3) Выразите в градусной мере величину угла:
а) ?; б) -2,5; в) -?/3; г) 3.
Популярные решебники 10 класс Все решебники
*размещая тексты в комментариях ниже, вы автоматически соглашаетесь с пользовательским соглашением