Упр.188 Повторение ГДЗ Колмогоров 10-11 класс (Алгебра)
Решение #1

Рассмотрим вариант решения задания из учебника Колмогоров, Абрамов, Дудницын 10 класс, Просвещение:
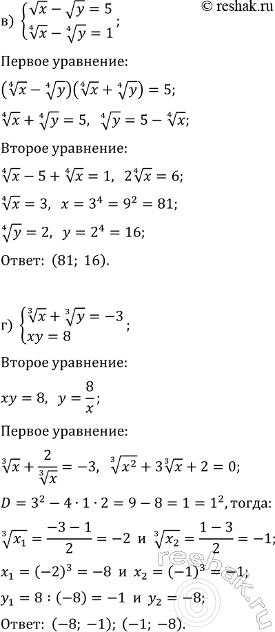
188. Решите системы уравнений:
а) {vx+vy=26, x^(1/4)+y^(1/4)=6}; б) {x^(1/3)-y^(1/3)=3 3/4, xy=1};
в) {vx-vy=5, x^(1/4)-y^(1/4)=1}; г) {x^(1/3)+y^(1/3)=-3, xy=8}.
Популярные решебники 10 класс Все решебники
*К сожалению, временные проблемы с публикацией комментариев с мобильных устройств.