Упр.187 Повторение ГДЗ Колмогоров 10-11 класс (Алгебра)
Решение #1

Рассмотрим вариант решения задания из учебника Колмогоров, Абрамов, Дудницын 10 класс, Просвещение:
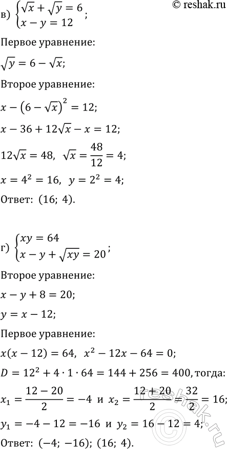
187. Решите системы уравнений:
а) {xvy+yvx=30, vx+vy=5}; б) {x+y-v(xy)=7, xy=9};
в) {vx+vy=6, x-y=12}; г) {xy=64, x-y+v(xy)=20}.
Популярные решебники 10 класс Все решебники
*К сожалению, временные проблемы с публикацией комментариев с мобильных устройств.