Упр.98 Итоговое повторение ГДЗ Мордкович 7 класс (Алгебра)
Решение #1
Решение #2

Рассмотрим вариант решения задания из учебника Мордкович, Александрова 7 класс, Мнемозина:
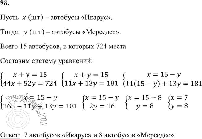
98. В автобусном парке, обслуживающем туристические маршруты, были автобусы марки «Икарус», по 44 пассажирских места в каждом, и марки «Мерседес», по 52 места. Всего в автобусном парке было 15 автобусов, которые одновременно могли перевозить 724 человека. Сколько автобусов каждой марки было в автопарке?
Похожие решебники
Популярные решебники 7 класс Все решебники
*К сожалению, временные проблемы с публикацией комментариев с мобильных устройств.