Упр.96 Итоговое повторение ГДЗ Мордкович 7 класс (Алгебра)
Решение #1
Решение #2

Рассмотрим вариант решения задания из учебника Мордкович, Александрова 7 класс, Мнемозина:
96. Ночью от берега, на котором был расположен лагерь туристов, унесло плот. Спустя 6,5 ч, утром, туристы на моторной лодке отправились за ним вдогонку и через 1,5 ч увидели плот на расстоянии 0,5 км впереди. Найдите скорость, с которой туристы догоняли плот, если в обратную сторону они на этой моторной лодке преодолели 20 км за 2,5 ч.
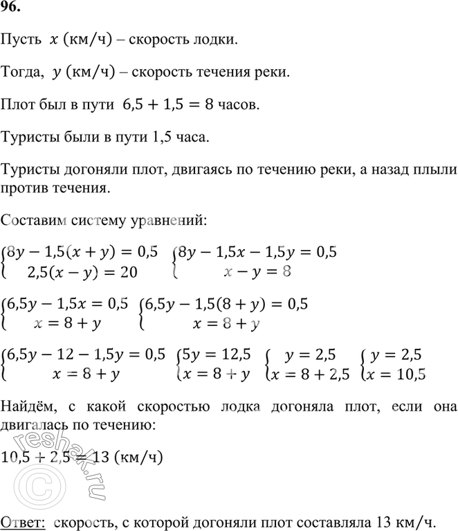
Пусть x (км/ч) – скорость лодки.
Тогда, y (км/ч) – скорость течения реки.
Плот был в пути 6,5+1,5=8 часов.
Туристы были в пути 1,5 часа.
Туристы догоняли плот, двигаясь по течению реки, а назад плыли против течения.
Составим систему уравнений
Похожие решебники
Популярные решебники 7 класс Все решебники
*размещая тексты в комментариях ниже, вы автоматически соглашаетесь с пользовательским соглашением