Упр.80 Итоговое повторение ГДЗ Мордкович 7 класс (Алгебра)
Решение #1
Решение #2

Рассмотрим вариант решения задания из учебника Мордкович, Александрова 7 класс, Мнемозина:
80. Из пункта М в пункт N выехал автобус. Через полчаса из N в М со скоростью, превышающей скорость автобуса на 18 км/ч, выехал легковой автомобиль. Через 1 ч 20 мин после своего выхода он встретил автобус, причём проехал расстояние на 3 км большее, чем автобус. Чему равно расстояние между М и N?
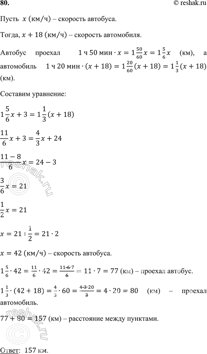
Пусть x (км/ч) – скорость автобуса.
Тогда, x+18 (км/ч) – скорость автомобиля.
Автобус проехал 1 ч 50 мин•x=1 50/60 x=1 5/6 x (км), а автомобиль 1 ч 20 мин•(x+18)=1 20/60 (x+18)=1 1/3(x+18) (км).
Составим уравнение:
1 5/6 x+3=1 1/3 (x+18)
11/6 x+3=4/3 x+24
(11-8)/6 x=24-3
3/6 x=21
1/2 x=21
x=21:1/2=21•2
x=42 (км/ч) – скорость автобуса.
1 5/6•42=11/6•42=(11•6•7)/6=11•7=77 (км) – проехал автобус.
1 1/3•(42+18)=4/3•60=(4•3•20)/3=4•20=80 (км) – проехал автомобиль.
77+80=157 (км) – расстояние между пунктами.
Ответ: 157 км.
Похожие решебники
Популярные решебники 7 класс Все решебники
*размещая тексты в комментариях ниже, вы автоматически соглашаетесь с пользовательским соглашением