Упр.76 Итоговое повторение ГДЗ Мордкович 7 класс (Алгебра)
Решение #1
Решение #2

Рассмотрим вариант решения задания из учебника Мордкович, Александрова 7 класс, Мнемозина:
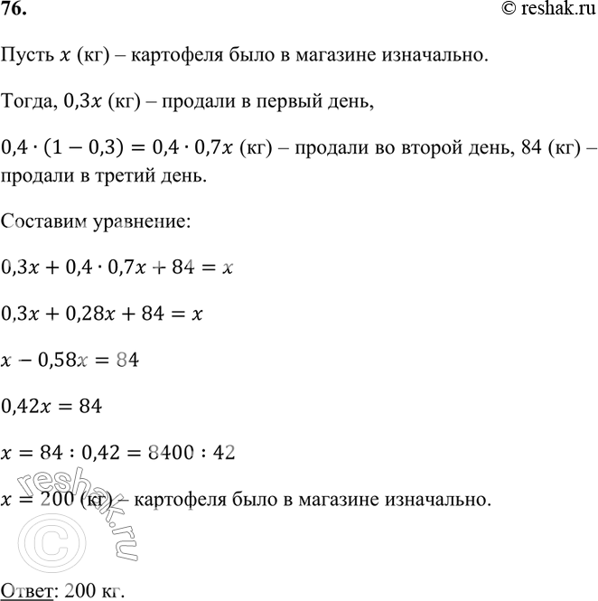
76. В первый день в магазине было продано 30 % всего картофеля. Во второй день — 40 % оставшегося картофеля, а в третий день — последние 84 кг. Сколько килограммов картофеля было в магазине первоначально?
Пусть x (кг) – картофеля было в магазине изначально.
Тогда, 0,3x (кг) – продали в первый день,
0,4•(1-0,3)=0,4•0,7x (кг) – продали во второй день, 84 (кг) – продали в третий день.
Составим уравнение:
0,3x+0,4•0,7x+84=x
0,3x+0,28x+84=x
x-0,58x=84
0,42x=84
x=84:0,42=8400:42
x=200 (кг) – картофеля было в магазине изначально.
Ответ: 200 кг.
Похожие решебники
Популярные решебники 7 класс Все решебники
*К сожалению, временные проблемы с публикацией комментариев с мобильных устройств.