Упр.104 Итоговое повторение ГДЗ Мордкович 7 класс (Алгебра)
Решение #1
Решение #2

Рассмотрим вариант решения задания из учебника Мордкович, Александрова 7 класс, Мнемозина:
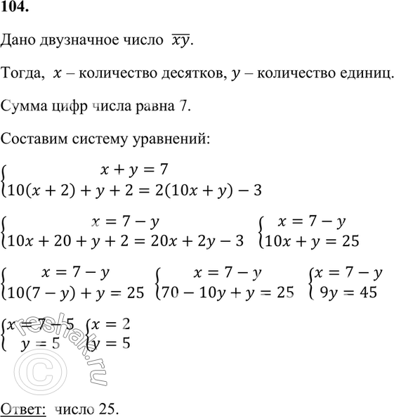
104. Сумма цифр заданного двузначного числа равна 7. Если к каждой цифре прибавить по 2, то получится число, меньшее удвоенного заданного числа на 3. Какое число задано?
Похожие решебники
Популярные решебники 7 класс Все решебники
*К сожалению, временные проблемы с публикацией комментариев с мобильных устройств.