Практическая работа 5 ГДЗ Габриелян 9 класс (учебник 2013г) (Химия)
|
Не совпадает с вашим учебником? Посмотрите обновленный решебник |
Решение #1
Решение #2

Рассмотрим вариант решения задания из учебника Габриелян 9 класс, Дрофа:
Практическая работа №5
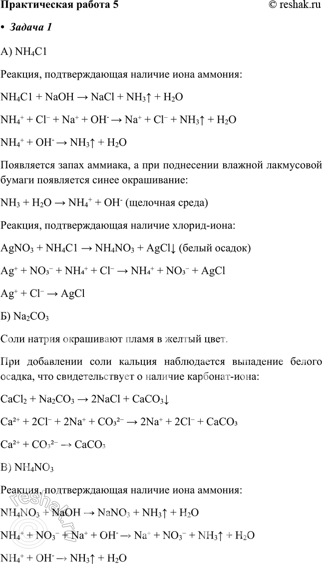
Задача 1
а)
- Добавим щелочь NaOH (едкий натр) и нагреем. Выделяется аммиак NH3.
NH4C1 + NaOH = NaCl + NH3^ + H2O.
- Добавим нитрат серебра AgNO3. Выпадает белый осадок AgCl.
AgNO3 + NH4C1 = NH4NO3 + AgClv
б)
- Соли натрия окрашивают пламя в желтый цвет.
- Добавим соляной кислоты НCl и нагреем. Выделится углекислый газ СO2
2НCl + Na2CO3 = 2NaCl + СO2^ +Н2O.
- Добавим хлорид кальция. Выпадет осадок карбоната кальция
СаCl2 + Na2CO3 = 2NaCl + CaCO3v
в)
Добавим щелочи NaOH и нагреем. Выделяется аммиак NH3 с характерным запахом.
NH4NO3 + NaOH = NaNO3 + NH3^+H2O.
г)
- При нагревании NH4OH выделяется аммиак NH3
NH4OH -t- > NH3^+H2O
- Лакмус окрашивается в интенсивный синий цвет.
д)
- Соли кальция окрашивают пламя в кирпично-красный цвет.
- Добавим соляной кислоты НCl и нагреем. Выделится углекислый газ
2НCl + СaCO3 = CaCl2 + СO2^ +Н2O.
е)
- Соли натрия окрашивают пламя в желтый цвет.
- Добавим соляной кислоты НCl. Выпадет осадок кремниевой кислоты H2SiO3.
2НCl + Na2SiO3 = 2 NaCl + H2SiO3v
Задача 2.
При взаимодействии сульфата аммония (NH4)2SO4 (аммоний серноки?слый) и нитрата аммония NH4NO3 (аммиачная селитра) с гашёной известью Са(ОН)2 выделяется аммиак и питательный элемент азот улетучивается. Поэтому сульфат аммония и нитрат аммония нельзя смешивать с известью перед внесением этих удобрений в почву.
(NH4)2SO4 + Са(ОН)2 = CaSO4 + 2NH3^ +2Н2O;
2NH4NO3 + Са(ОН)2 = Ca(NH3)2 + 2NH3^ + 2Н2O.
Задача 3.
а)
Проведем качественную реакцию на ион аммония NH4+. Если добавить к раствору хлорида аммония щелочь NaOH
NH4C1 + NaOH = NH3^ +NaCl + Н2O
выделится аммиак, газ имеющий характерный резкий запах.
А затем поднести к стакану влажную лакмусовую бумажку, то она посинеет. Значит среда получилась щелочная.
Хлорид-ионы Cl- можно определить с помощью ионов Ag+ и Pb2+. Если добавить к раствору нитрат серебра AgNO3 или нитрат свинца Pb(NO3)2 выпадет осадок.
1) при добавлении раствора AgNO3 наблюдается выпадение белого осадка
AgNO3 + NH4C1 = NH4NO3 + AgClv
2) при добавлении раствора Pb(NO3)2 наблюдается выпадение белого осадка
Pb(NO3)2 + 2 NH4Cl = 2NH4NO3 + PbCI2v
б) Определим ионы аммония NH4+ в сульфате. Если добавить к раствору щелочь NaOH:
(NH4)2SO4 + 2NaOH = 2NH3^ +Na2SO4 + 2H2O,
выделится аммиак, газ имеющий характерный запах.
Если затем поднести к стакану влажную лакмусовую бумажку она посинеет, аналогично пункту а)
Сульфат-ионы SO42- определяются реакцией с раствором Ba2+. Если добавить к раствору хлорид бария ВаCl2:
ВаCl2 + H2SO4 = BaSO4v +2HCI
выпадет нерастворимый в кислотах и щелочах осадок сульфата бария BaSO4.
Задача 4.
а) Аммиак можно получить из хлорида аммония NH4C1, который разлагается при нагревании:
NH4Cl –t- > NH3^ + HCl^
От соляной кислоты НCl можно избавиться, пропуская газовую смесь через раствор щелочи
HCI + NaOH = NaCl + Н2O.
б) Аммиак можно получить из сульфата аммония (NH4)2SO4, используя концентрированную щёлочь при нагревании
(NH4)2SO4 + 2NaOHконц –t- > Na2SO4 + 2NH3^ + 2Н2O.
в) Аммиак можно получить из нитрата аммония NH4NO3, используя концентрированную щёлочь при нагревании
NH4NO3 + NaOHконц –t- > NaNO3 + NH3^ +H2O.
Задача 5.
а) Н+ + ОН- = Н2O;
NaOH + HCI = NaCl + Н2O (реакция нейтрализации)
б) 2 Н+ + СО2-3 = Н2O + СO2^
2HCI + Na2CO3 = 2NaCl + СO2^+Н2O
в) 2Н+ + SiO2-3 = H2SiO3v
2HCI + Na2SiO3 = 2NaCl + H2SiO3v
Задача 6.
Для начала надо добавить во все пробирки воды, чтобы растворить кристаллические вещества.
- Первая пробирка. Добавили раствор хлорида бария ВаCl2. Выпал осадок белого цвета сульфата бария BaSO4(сернокислый барий). Значит, в пробирке был сульфат натрия Na2SO4.
Na2SO4 + ВаCl2 = 2NaCl + BaSO4 v
Ва2++ SO2-4 = BaSO4v
- Вторая пробирка. Добавили раствор нитрата серебра AgNO3. Выпал осадок белого цвета хлорида серебра AgCl. Значит, в пробирке был хлорид цинка ZnCl2.
ZnCl2 + 2AgNO3 = Zn(NO3)2 + 2AgClv
Сl- + Ag+ = AgClv
- Третья пробирка. Добавили раствор разбавленной соляной кислоты HCI. Наблюдается выделение углекислого газа. Значит, в пробирке был карбонат калия К2СO3(углекислый калий).
К2СO3 + 2HCIразб = 2KCI + Н2O + СО2^
СO2-3 + Н+ = Н2O + СO2
- Четвертая пробирка. Добавили раствор разбавленной соляной кислоты HCI. Наблюдается выпадение студенистого осадка белого цвета H2SiO3. Значит, в пробирке был силикат натрия.
Na2SiO3 + 2HCIразб = 2NaCl + H2SiO3v
SiO2-3 + 2H+ = H2SiO3v
Похожие решебники
Популярные решебники 9 класс Все решебники
*К сожалению, временные проблемы с публикацией комментариев с мобильных устройств.