Практическая работа 2 ГДЗ Габриелян 9 класс (учебник 2013г) (Химия)
|
Не совпадает с вашим учебником? Посмотрите обновленный решебник |
Решение #1
Решение #2

Рассмотрим вариант решения задания из учебника Габриелян 9 класс, Дрофа:
Практическая работа №2
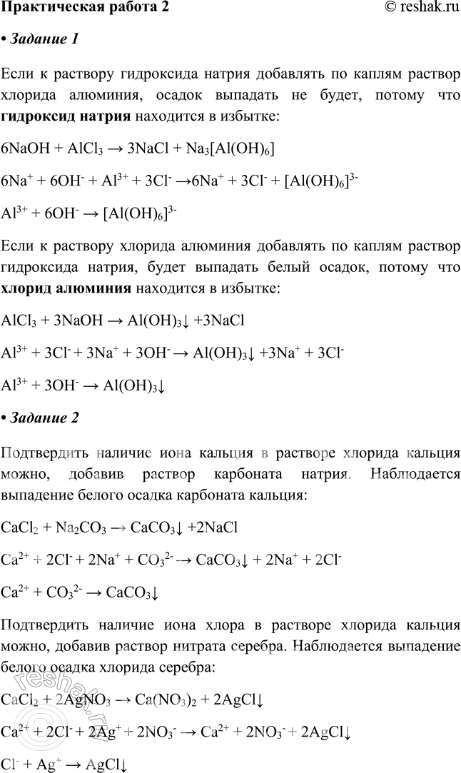
Задание 1.
Вариант 1. Если добавлять по капле раствор AlCl3 (хлористый алюминий) к раствору NaOH (едкий натр), то осадок не выпадает:
AlCl3 + 6 NaOH = 3 NaCl + Na [Al(OH)6]
Al3+ + 6OH- = [Al(OH)6]
Вариант 2. Если добавлять по капле раствор NaOH к раствору AlCl3 выпадает осадок гидроксида Al(ОН)3:
AlCl3 + 3 NaOH = Al(ОН)3 v +3 NaCl;
Al3+ + 3 ОН- = Al(ОН)3 v
Задание 2.
1. Реакцией на ион Са2+ может служить карбонат натрия Na2CO3:
СаCl2 + Na2CO3 = СаСО3 v +2 NaCl;
Са2+ + СО2- = СаСО3 v
Видим выпадение белого осадка.
2. Реакцией на ион Cl2+ может служить раствор нитрата серебра AgNO3 (адский камень):
СаCl2 + 2 AgNO3 = Ca(NO3)2 + 2 AgCl v
Сl- + Ag+ = AgCl v
Наблюдается выпадение белого осадка.
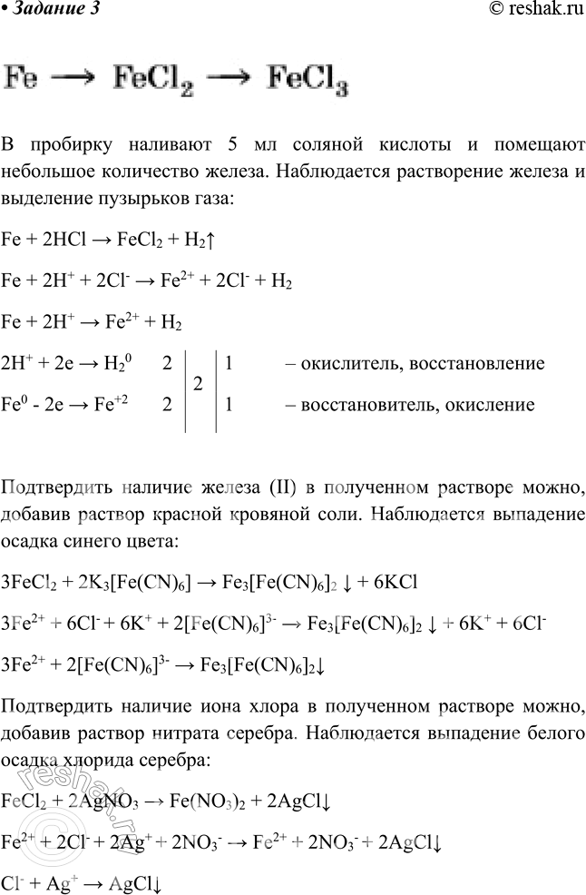
Задание 3.
1. Растворим железо Fe в растворе соляной кислоты НCl:
Fe + 2 НCl = FeCl + Н2^
Fe°-2 е- = Fe+2 - восстановитель
2 Н + 2 е- = H02 - окислитель
Видим выделение водорода Н2.
Подтвердим наличие продукта реакции Fe2+ с помощью раствора K3[Fe(CN)6] (красной кровяной соли):
3FeCl2 + 2K3[Fe(CN)6] = Fe3[Fe(CN)6]2 v +6KC1;
3Fe2+ + 2[Fe(CN)6]3- = Fe3[Fe(CN)6]2 v
Видим выпадение темно-синего осадка турнбулевой сини Fe3[Fe(CN)6]2 (следует отличать от берлинской лазури – она более светлая).
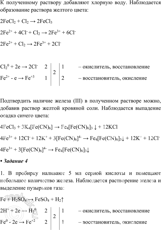
2. Используя хлорную воду Cl2 превратим железо (II) в железо (III):
2FeCl2 + Cl2=2FeCl3
Fe2+ + Сl02 = Fe3+ + 2Сl-
при этом наблюдается изменение цвета раствора из зеленого в желто-коричневый.
Докажем наличие Fe3+ с помощью раствора К4[Fe(CN)6] (желтой кровяной соли):
4FeCl2 + 3К4[Fe(CN)6] = Fe4[Fe(CN)6]3 v + 12КCl;
3Fe3+ + 3[Fe(CN)6]4- = Fe4[Fe(CN)6]3 v
Видим выпадение темно-синего осадка берлинской лазури.
Задание 4.
FeSO4 можно получить несколькими способами.
1. Реакцией железных опилок Fe с раствором серной кислоты H2SO4:
Fe + H2SO4 = FeSO4 + Н2 ^
Fe° - 2e- = Fe+2 – 1 восстановитель
H+2 + 2e- = H02 – 1 окислитель
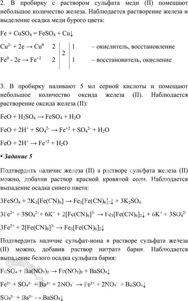
2. Реакцией железных опилок Fe с раствором сульфата меди CuSO4 (ме?дный купоро?с):
Fe + CuSO4 = FeSO4 + Сu ^
Fe° - 2е- = Fe+2 - 1 восстановитель
Сu+ + 2е- = Сu0 - 1 окислитель
3. Реакцией хлорида меди (II) FeCl2 с концентрированной серной кислотой:
FeCl2 + H2SO4(конц) = FeSO4 + 2НСl ^
4. Реакцией оксида железа (II) FeO с серной кислотой:
FeO + H2SO4 = FeSO4 + Н2O
FeO + 2 Н+ = Fe2+ + Н2O
5. Из сульфита натрия:
FeSO3 + H2SO4 = FeSO4 + Н2O + SO2 ^
FeSO3 + 2 Н+ = Fe2+ + Н2O + SO2 ^
Задание 5.
1. Подтвердим наличие Fe2+ с помощью раствора K3[Fe(CN)6] (красной кровяной соли):
3FeCl2 + 2 K3[Fe(CN)6] = Fe3[Fe(CN)6]2 v +6KCl;
3Fe2+ + 2[Fe(CN)6]3- = Fe3[Fe(CN)6]2v
Видим выпадение темно-синего осадка турнбулевой сини Fe3[Fe(CN)6]2.
2. Докажем наличие SO42- с помощью раствора хлорида бария ВаCl2:
FeSO4 + ВаCl2 = BaSO4 v +FeCl2
SO42- + Ва2+ = BaSO4 v
Видим выпадение белого осадка BaSO4, нерастворимого в кислотах и щелочах.
Похожие решебники
Популярные решебники 9 класс Все решебники
*К сожалению, временные проблемы с публикацией комментариев с мобильных устройств.