Практическая работа 1 ГДЗ Габриелян 9 класс (учебник 2013г) (Химия)
|
Не совпадает с вашим учебником? Посмотрите обновленный решебник |
Решение #1
Решение #2

Рассмотрим вариант решения задания из учебника Габриелян 9 класс, Дрофа:
Практическая работа №1
Вариант 1.
1. Добавим в твердый порошкообразный MgCO3 соляную кислоту:
MgCO3 + 2НCl = MgCl2 + Н2O + СO2 ^
MgCO3 + 2 Н+ = Mg2+ + Н2O + СO2 ^
2. В полученный раствор MgCl2 добавим щелочь NaOH:
MgCl2 + 2NaOH = 2 NaCl + Mg(OH)2 v
Mg2+ + 2OH- = Mg(OH)2 v
Наблюдается выпадение осадка Mg(OH)2 белого цвета.
3. Осадок растворяется при добавлении раствора серной кислоты H2SO4:
Mg(OH)2 + H2SO4 = MgSO4 + 2 H2O;
Mg(OH)2 + H+ = Mg2+ + 2 H2O.
Вариант 2.
1. Добавим к раствору медного купороса CuSO4 гидроксид натрия NaOH:
CuSO4 + 2 NaOH = Na2SO4 + Cu(OH)2 v
Cu2+ + 2 OH- = Cu(OH)2 v
выпадает синий осадок гидроксида меди (II) Cu(OH)2.
2. При нагревании при температуре t наблюдается разложение Сu(ОН)2:
Сu(OН)2 - > СuO + Н2O
с образованием черного осадка СuО.
3. Сначала переводим СuО в раствор:
СuО + 2 НСl = СuСl2 + Н2O
СuО + 2 Н+ = Сu2+ + Н2O
а затем восстанавливаем цинком при кипячении:
CuCl2 + Zn = ZnCl2 + Сu;
Сu2++ Zn° = СuO + Zn2+
Наблюдается выпадение красного осадка металлической меди.
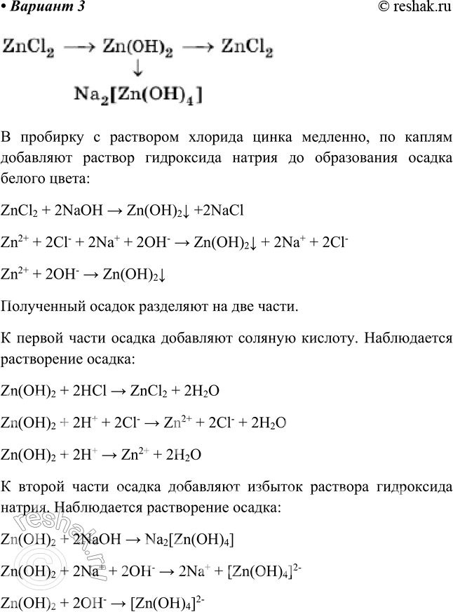
Вариант 3.
1. Добавим к раствору ZnCl2 («хлористый цинк», «паяльная кислота») раствор щелочи NaOH («едкий натр»):
ZnCl2 + 2 NaOH = Zn(OH)2 v +2 NaCl
Zn2+ + 2 OH- = Zn(OH)2 v
Видим выпадение белого осадка Zn(OH)2.
2. Полученный Zn(OH)2 поделим на две части.
К первой части Zn(OH)2 добавим соляную кислоту НCl:
Zn(OH)2 + 2 НCl = ZnCl2 + 2 Н2O
Zn(OH)2 + 2 Н+ = Zn2+ + 2 Н2O
Наблюдается растворение осадка.
3. Ко второй части Zn(OH)2 добавим избыток едкого натра NaOH:
Zn(OH)2 + 2 NaOH = Na2[Zn(OH)4]
Zn(OH)2 + 2OH- = [Zn(OH)4]2-
Похожие решебники
Популярные решебники 9 класс Все решебники
*К сожалению, временные проблемы с публикацией комментариев с мобильных устройств.