Лабораторная работа 18 ГДЗ Габриелян 9 класс (учебник 2013г) (Химия)
|
Не совпадает с вашим учебником? Посмотрите обновленный решебник |
Решение #1
Решение #2

Рассмотрим вариант решения задания из учебника Габриелян 9 класс, Дрофа:
Лабораторный опыт № 18
Получение гидроксидов железа (II) и (III)
и изучение их свойств
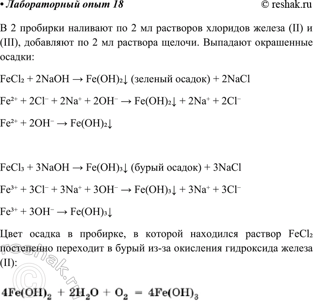
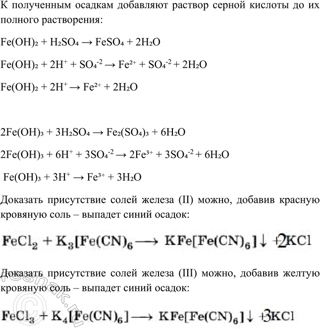
Налейте в две пробирки по 2 мл растворов сульфата (или хлорида) железа (II) и (III). Добавьте в каждую по 1—2 мл раствора щёлочи. Что наблюдаете? Как изменяется цвет осадка в пробирке, в которой находился раствор соли железа (II)? Почему? Добавьте к полученным осадкам раствор серной кислоты до их полного растворения. Запишите уравнение проделанных реакций в молекулярной и ионной формах.
Докажите, что полученные растворы содержат катионы Fe2+ и Fe3+.
При добавлении к хлоридам железа (II) FeCl2 и (III) FeCl3 раствора гидроксида натрия NaOH, выпадают осадки светло-зеленого и коричневого цвета соответственно:
FeCl2 + 2NaOH = Fe(OH)2v + 2NaCI
Fe2+ + 2OH- = Fe(OH)2v
FeCl3 + 3NaOH = Fe(OH)3v + 3NaCI
Fe3+ + 3OH- = Fe(OH)3v
Co временем светло-зеленый осадок Fe(ОH)2 темнеет, так как в присутствии кислорода O2 происходит окисление железа до степени окисления +3:
4Fe(OH)2 + O2 + 2Н20 = 4Fe(OH)3
Если затем в пробирки с Fe(OH)2 и Fe(OH)3 прибавить раствор серной кислоты H2SO4, осадки растворятся:
Fe(OH)2 + H2SO4 = FeSO4 + 2Н2О
Fe(OH)2v + 2H+ = Fe2+ + 2Н20
2Fe(OH)3 + 3H2SО4 = Fe2(SO4)3 + 6Н2О
Fe(OH)3v + ЗН+ = Fe3+ + ЗН2О
Чтобы доказать наличие Fe2+, проведем качественную реакцию с красной кровяной солью, в результате которой выпадает осадок гексацианоферрата(III) калия-железа(II) KFe[Fe(CN)6]v темно-синего цвета:
FeSO4 + K3[Fe(CN)6] = KFe[Fe(CN)6]v + K2SO4
Fe2+ + K+ + [Fe(CN)6]3- = KFe[Fe(CN)6]v
Чтобы доказать наличие Fe3+, проведем качественную реакцию с желтой кровяной солью, в результате которой выпадает осадок KFe[Fe(CN)6] темно-синего цвета:
Fe2(SO4)3 + 2K4[Fe(CN)6] = 2KFe[Fe(CN)6]v + 3K2SO4
Fe3+ + K+ + [Fe(CN)6]4- = KFe[Fe(CN)6]v
Похожие решебники
Популярные решебники 9 класс Все решебники
*размещая тексты в комментариях ниже, вы автоматически соглашаетесь с пользовательским соглашением