Лабораторная работа 12 ГДЗ Габриелян 9 класс (учебник 2013г) (Химия)
|
Не совпадает с вашим учебником? Посмотрите обновленный решебник |
Решение #1
Решение #2

Рассмотрим вариант решения задания из учебника Габриелян 9 класс, Дрофа:
Лабораторный опыт № 12
Взаимодействие растворов кислот и солей с металлами
Налейте в две пробирки по 2 мл растворов серной и соляной кислот, поместите в каждую по кусочку магния или цинка. Что наблюдаете? Запишите уравнения реакций в молекулярной и ионной формах. Рассмотрите окислительно-восстановительные процессы.
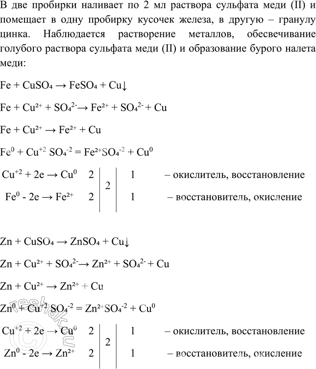
Налейте в две пробирки по 2 мл раствора сульфата меди (II), поместите в одну кусочек железа, в другую — гранулу цинка. Что наблюдаете? Запишите уравнения реакций в молекулярной и ионной формах. Рассмотрите окислительно-восстановительные процессы.
Если в две пробирки налить соляную HCl и серную кислоты H2SO4 и добавить по кусочку магния Mg, то будет наблюдаться выделение водорода H2.
Mg + 2HCl=MgCl2 + H2^
Mg + 2H+=Mg2++H2^
Mg0 - 2e- = Mg+2 2 1 - восстановитель, окисляется
2
2H+1 + 2e- = H20 2 1 - окислитель, восстанавливается.
Mg + H2SO4 = MgSO4 + H2^
Mg + 2H+ = Mg2+ + H2^
Mg0 - 2e- = Mg+2 2 1 - восстановитель, окисляется
2
2H+1 + 2e- = H20 2 1 - окислитель, восстанавливается.
Если к сульфату меди прибавить кусочек железа Fe в одну пробирку и гранулу цинка Zn в другую, в обоих случаях будет наблюдаться растворение металла и выделение красноватой меди Cu. Так как железо и цинк - более активные металлы, чем медь, они вытесняют медь из раствора ее соли.
CuSO4 + Fe = Cuv + FeSO4
Cu2+ + Fe = Cu + Fe2+
Cu+2 + 2e- = Cu0 2 1 - окислитель, восстанавливается.
2
Fe0 - 2e- = Fe+2 2 1 - восстановитель, окисляется
CuSO4 + Zn = Cuv + ZnSO4
Cu2+ + Zn = Cu + Zn2+
Cu+2 + 2e- = Cu0 2 1 - окислитель, восстанавливается.
2
Zn0 - 2e- = Zn+2 2 1 - восстановитель, окисляется
Похожие решебники
Популярные решебники 9 класс Все решебники
*размещая тексты в комментариях ниже, вы автоматически соглашаетесь с пользовательским соглашением