Лабораторная работа 1 ГДЗ Габриелян 9 класс (учебник 2013г) (Химия)
|
Не совпадает с вашим учебником? Посмотрите обновленный решебник |
Решение #1
Решение #2

Рассмотрим вариант решения задания из учебника Габриелян 9 класс, Дрофа:
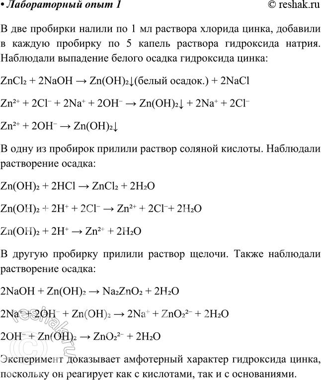
B две пробирки налейте по 1 мл раствора соли цинка (хлорида, сульфата или нитрата), а затем добавьте в каждую с помощью пипетки по 5 капель раствора щёлочи (гидроксида натрия или калия). Что наблюдаете? Прилейте к содержимому одной пробирки раствор кислоты (соляной, серной или азотной), а к другой — раствор щёлочи. Что наблюдаете? O каком свойстве гидроксида цинка свидетельствует вторая часть опыта? Запишите уравнение проделанных реакций в молекулярной и ионной формах.
Нальем в каждую пробирку по 1 мл хлорида цинка и добавим раствор гидроксида натрия NaOH. Выпадает белый осадок гидроксида цинка Zn(OH)2v:
ZnCl2 + 2NaOH = Zn(OH)2v + 2NaCl
Zn2+ + 2OH- = Zn(OH)2v
Затем в первую пробирку к осадку Zn(OH)2 добавим раствор соляной кислоты HCl, при этом осадок растворяется:
Zn(OH)2 + 2HCl = ZnCl2 + 2Н2O
Zn(OH)2v + 2Н+ = Zn2+ + 2Н2O
Bo вторую пробирку к осадку Zn(OH)2 прильем раствор гидроксида натрия NaOH. Осадок также растворяется:
Zn(OH)2v + 2NaOH = Na2[Zn(OH)4]
Zn(OH)2v + 2OH- = [Zn(OH)4]-
Гидроксид цинка Zn(OH)3 является амфотерным гидроксидом, так как вступает в реакции с кислотами и щелочами.
Похожие решебники
Популярные решебники 9 класс Все решебники
*К сожалению, временные проблемы с публикацией комментариев с мобильных устройств.